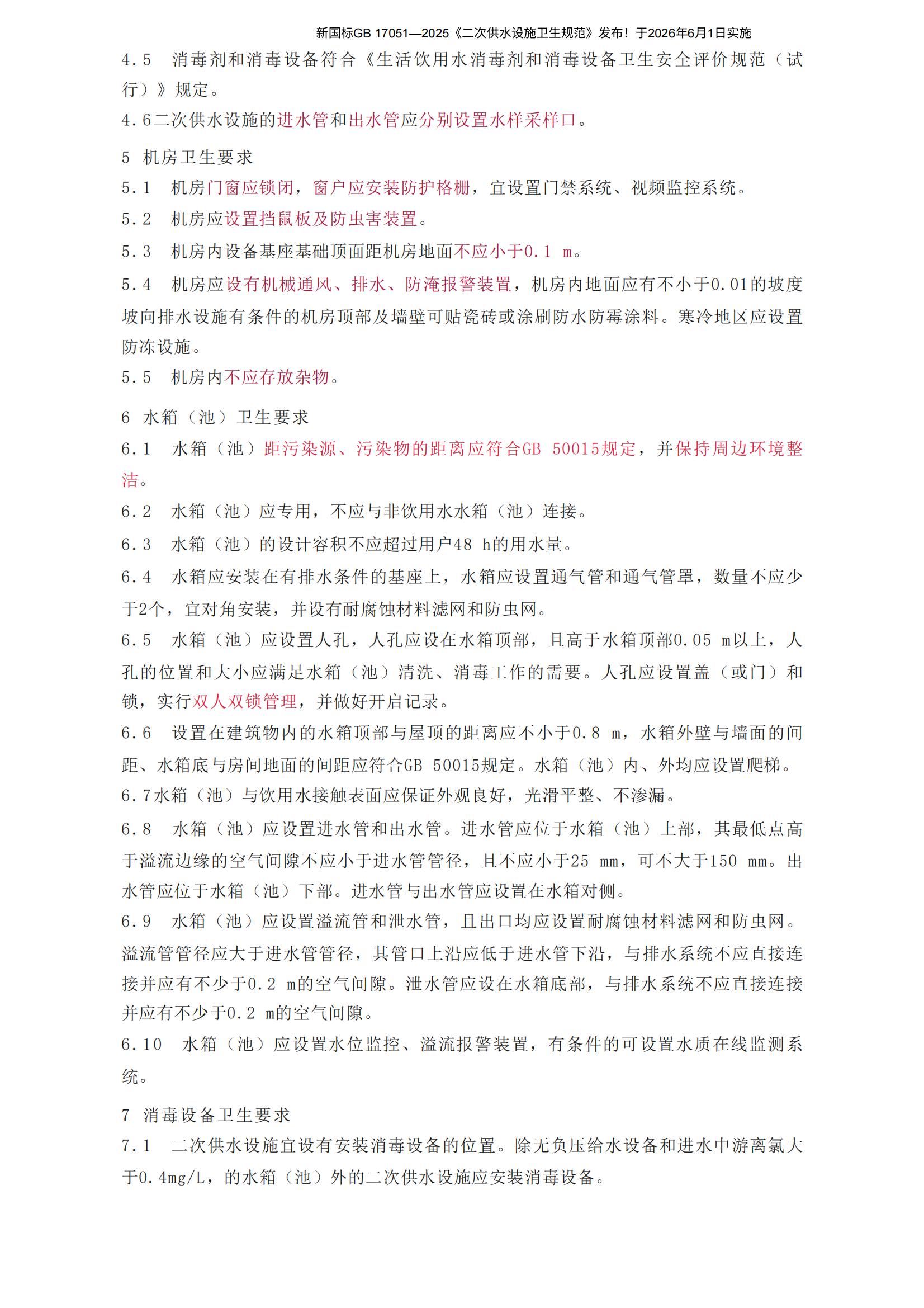
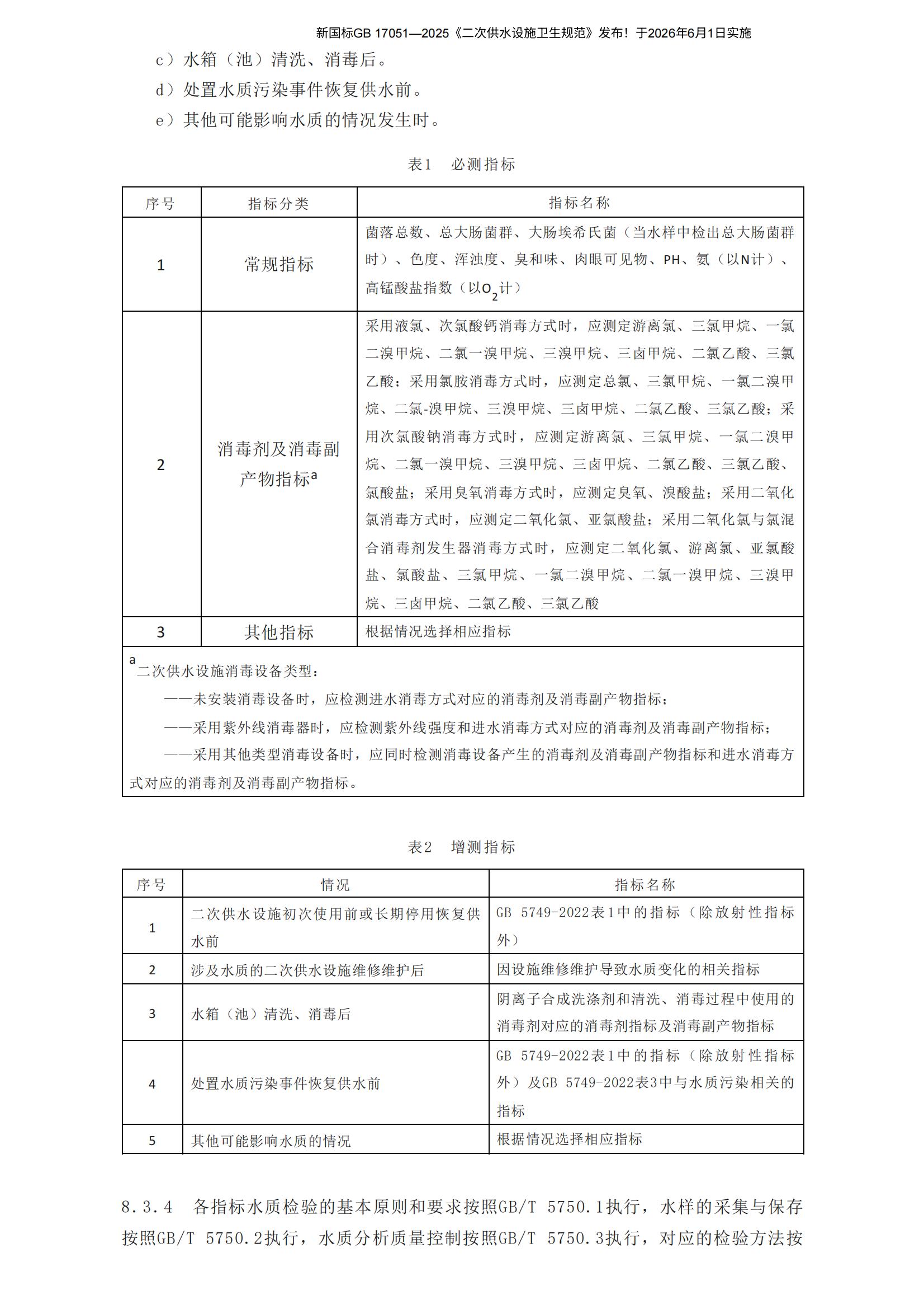
NEWS & INFORMATION
发布时间: 2025-12-22
上一篇: 京水务供〔2023〕14号 -北京市水务局 北京市卫生健康委员会关于进一步加强和规范生活饮用水水质日常监管与检测工作的通知
下一篇:GB37488-2019公共场所卫生指标及限制要求
产品中心
水箱系列
消毒系列
供水设备系列
水处理过滤器系列
水处理器系列
反渗透设备
全自动软水设备
清洗服务
树脂防腐施工
罐系列
成功案例
公司简介
新闻资讯
行业新闻
在线留言
关注我们
联系方式
联系人:李经理、勾经理
手机:13801252800、13910393098
座机:010-61537223、010-61537393
电子邮件(E-mail):qianshunlongda@126.com
地址:北京市北京经济技术开发区(通州)东石东一路3号院4号楼9层901
北京乾顺隆达工贸有限公司 京ICP备05064841号